微信密码设置要求是怎样的?微信忘记密码登录的三大方法技巧

9158APP 0

因为手机登录微信后,只要你不特意注销,就会一直保持登录状态,即使你把手机关机再开机,仍然不用输入再次输入密码即可进入微信。正因为如此,随着时间的推移,我什至不再记得密码了。当有一天你不小心退出或者用另一部手机登录时,如果忘记了密码,那就非常尴尬了。

此时,如果您连续多次输入错误的密码,微信将冻结您的微信账号。那么我们应该做什么呢?

微信密码设置要求是怎样的?微信忘记密码登录的三大方法技巧

微信密码设置要求是怎样的?微信忘记密码登录的三大方法技巧

因为登录微信有四种方式:手机号、微信号、QQ号、邮箱。如果您忘记密码,您将无法通过微信帐号登录。很多人甚至不记得自己的微信ID。

微信密码设置要求是怎样的?微信忘记密码登录的三大方法技巧

微信密码设置要求是怎样的?微信忘记密码登录的三大方法技巧

,而有些人的微信ID都是原来的wxid_.并没有修改成个性化的微信ID。

微信密码设置要求是怎样的?微信忘记密码登录的三大方法技巧

微信密码设置要求是怎样的?微信忘记密码登录的三大方法技巧

微信密码设置要求是怎样的?微信忘记密码登录的三大方法技巧

微信密码设置要求是怎样的?微信忘记密码登录的三大方法技巧

有四种解决方案:

方式一:使用绑定的手机号码+短信验证码

方式二:绑定QQ号+QQ密码

方法三:重置绑定邮箱密码

方式四:申诉找回微信账号密码。

微信密码设置要求是怎样的?微信忘记密码登录的三大方法技巧

微信密码设置要求是怎样的?微信忘记密码登录的三大方法技巧

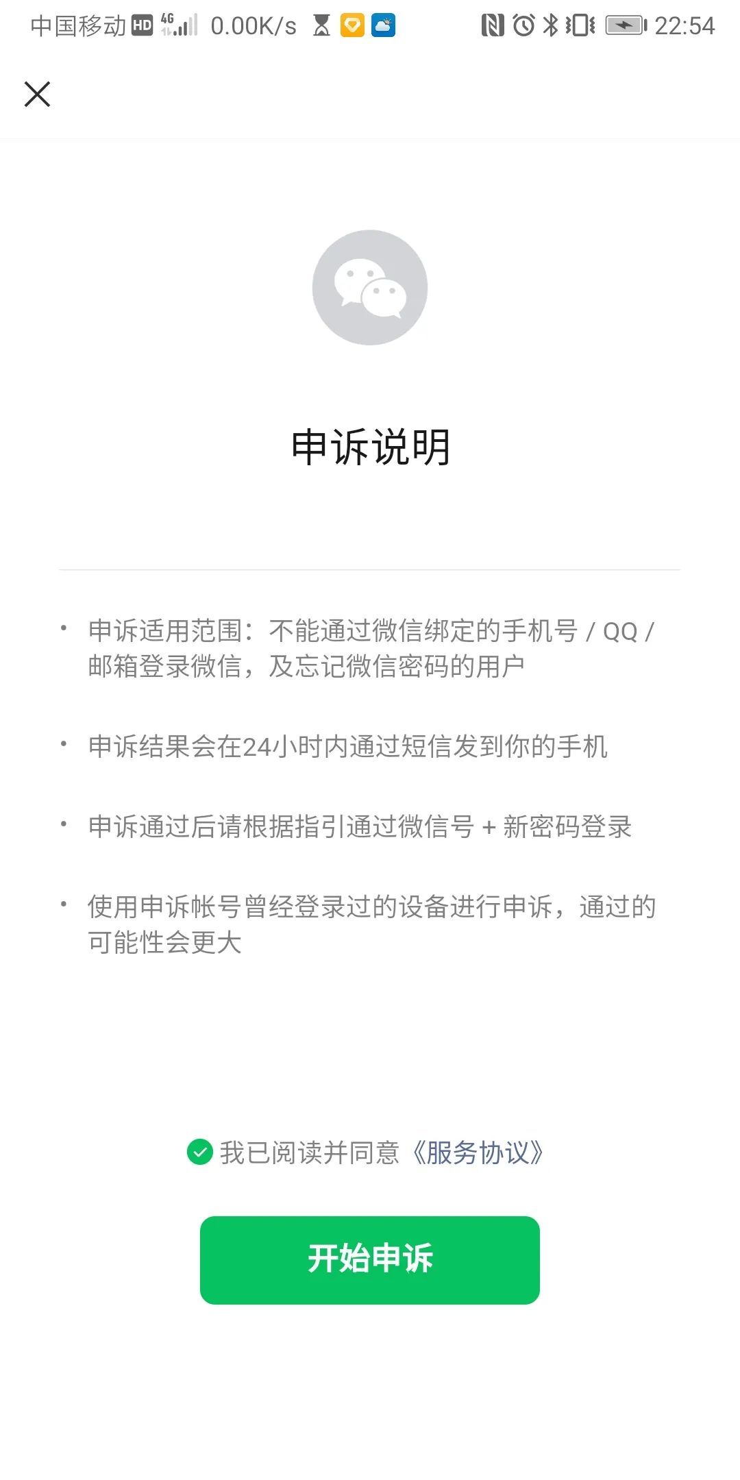
申诉适用范围:无法通过微信绑定的手机号/QQ/邮箱登录微信的用户,以及忘记微信密码的用户。

申诉结果将在24小时内通过短信发送至您的手机。

申诉通过后,请按照提示通过微信号+新密码登录。

如果您使用已通过申诉账户登录的设备,申诉通过的可能性更大。

具体操作步骤不再一一描述。只需按照提示并一步步指导即可。

所以,为了不到上诉阶段,一定要记得做必要的安全设置,即绑定手机号或QQ号(2017年以后注册的微信不能再绑定)、邮箱,甚至设置开启声音锁。

微信密码设置要求是怎样的?微信忘记密码登录的三大方法技巧

微信密码设置要求是怎样的?微信忘记密码登录的三大方法技巧

步骤为:我设置账户与安全,进入账户与安全设置界面,绑定手机号码,绑定紧急联系人,设置声音锁。然后进入“更多安全设置”界面,绑定您的QQ号和邮箱地址。

微信密码设置要求是怎样的?微信忘记密码登录的三大方法技巧

微信密码设置要求是怎样的?微信忘记密码登录的三大方法技巧

声音锁

微信还提供了“声音锁定”功能。设置声音锁定功能后,我们只需对着手机说出8个数字即可成功登录微信。这个功能非常好,即使我们以后忘记了微信登录密码。不用再害怕了。

微信密码设置要求是怎样的?微信忘记密码登录的三大方法技巧

微信密码设置要求是怎样的?微信忘记密码登录的三大方法技巧

微信密码设置要求是怎样的?微信忘记密码登录的三大方法技巧

微信密码设置要求是怎样的?微信忘记密码登录的三大方法技巧

点击“创建”后,会弹出下面的界面,提示我们按住麦克风,匀速读出上面的8个数字。完成后,我们还被要求再次读出这8个数字。设置完成后,我们也可以进行测试。

微信密码设置要求是怎样的?微信忘记密码登录的三大方法技巧

微信密码设置要求是怎样的?微信忘记密码登录的三大方法技巧

好了,今天就分享到这里,希望对你有用,谢谢。请记得点赞、收藏、转发这篇文章,帮助更多的人。