Apple Pay怎么绑定羊城通?iPhone岭南通开通使用方法

9158APP 0

5月20日零时,羊城通/岭南通交通卡在iPhone上正式上线,成为继深圳通、京津冀交通卡(取代原北京市卡)之后的又一交通卡。岭南通与津京冀的区别在于前者在广东地区(

5月20日零时,羊城通/岭南通交通卡在iPhone上正式上线,成为继深圳通、京津冀交通卡(取代原北京市卡)之后的又一交通卡。岭南通与津京冀的区别在于,前者在广东(深圳除外)使用15次后可享受40%的折扣,而后者则不能享受折扣。值得一提的是,Apple Pay岭南通也是一张互联互通卡,可以与津京冀互联互通卡在同一范围内使用。

iPhone 岭南通交通卡开通方法

使用iPhone公交卡需要系统和设备支持。具体来说,对于iPhone SE(第一代)及后续型号、Apple Watch Series1及后续型号,系统需要升级至iOS13.4。

Apple  Pay怎么绑定羊城通?iPhone岭南通开通使用方法插图1

如何绑定Apple Pay与羊城通?

首先,打开iPhone自带的“钱包”APP,点击右上角“+”,选择“继续”,选择“岭南通羊城通”。随后系统将进入开卡页面。开卡需充值金额10元以上,需缴纳开卡费20元(退卡时可退还)。充值完成后,卡就开通了。注:岭南通适用于广州市内的地铁、公交、轮渡、有轨电车、BRT。适用于佛山地铁、公交车。

Apple  Pay怎么绑定羊城通?iPhone岭南通开通使用方法插图3

如何使用iPhone 交通卡

卡一旦开通,可以随时使用。就像实体交通卡一样,iPhone交通卡只需将手机背面指向刷卡机的感应区域即可成功刷卡。整个过程无需点亮屏幕、验证指纹/faceID。值得一提的是,部分机型支持通过备用电源使用交通卡,这可以让手机在电池电量低并自动关机后继续使用iPhone乘坐公共交通长达5小时。如果用户选择主动关闭iPhone,则该功能将无法使用。具体型号为:iPhone 11 Pro、iPhone 11 Pro Max、iPhone 11、iPhone XS、iPhone XS Max、iPhone XR、iPhone SE(第二代)或更新型号。

Apple  Pay怎么绑定羊城通?iPhone岭南通开通使用方法插图5

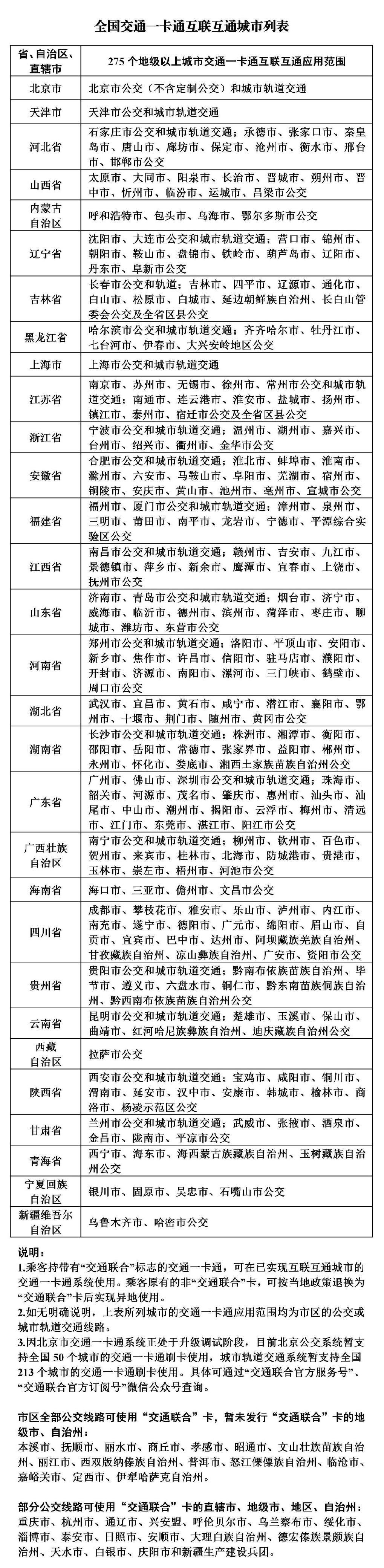
羊城通岭南通互联卡可以在哪些城市使用?

目前,羊城通岭南通互联卡支持全国275个地级及以上城市,具体情况如下。

Apple  Pay怎么绑定羊城通?iPhone岭南通开通使用方法插图7