Apple Pay「江苏交通一卡通 · 苏州」常见问题会总结解答

9158APP 0

前不久,iPhone手机新增了对“江苏交通卡苏州”的支持,这是一张免手续费、最低充值10元即可使用的联合交通卡。下面我们就来看看江苏交通卡苏州Apple Pay常见问题解答。

前不久,iPhone手机新增了对“江苏交通卡苏州”的支持,这是一张免手续费、最低充值10元即可使用的联合交通卡。下面我们就来看看江苏交通卡苏州Apple Pay常见问题解答。

Apple  Pay「江苏交通一卡通  苏州」常见问题会总结解答插图1

Apple Pay 快捷交通卡可以在哪里使用?

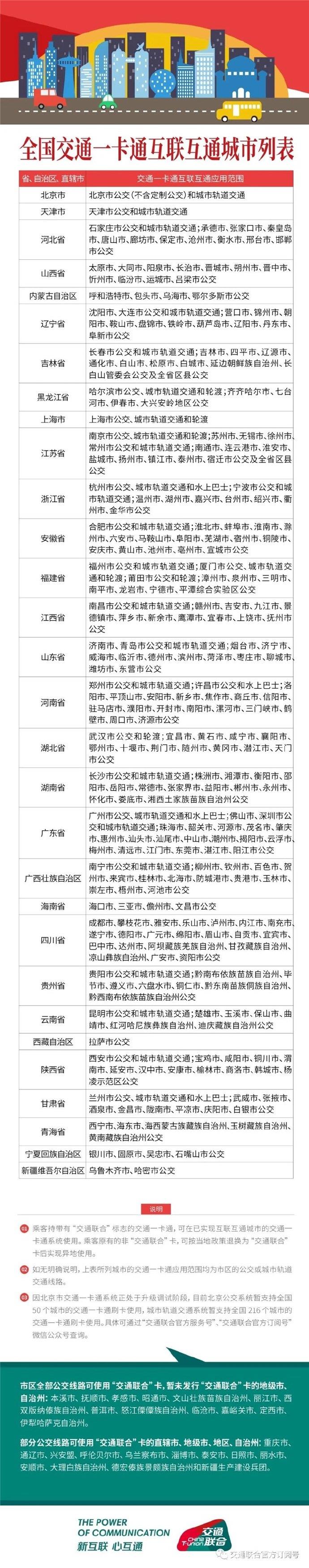
已覆盖全国300多个城市。

Apple  Pay「江苏交通一卡通  苏州」常见问题会总结解答插图3

Apple Pay 捷运卡目前支持学生月卡、公司卡等卡的功能吗?

目前Apple Pay快捷交通卡仅支持普通卡,暂不支持学生月卡、公司卡等卡的功能。

我可以使用Apple Pay快捷交通卡享受当地公共交通折扣吗?

本市内公共交通:苏州市40%优惠、张家港市95%优惠、常熟市20%优惠、昆山市9.5%优惠;轨道交通:9.5折;有轨电车:30% 折扣。

其他城市:公交车:无锡市40%优惠、常州市40%优惠、江阴市40%优惠、宜兴市40%优惠、溧阳市20%优惠、金坛市20%优惠;地铁:无锡地铁9.5折,常州地铁9.5折,其他城市请参考当地互联互通政策。

可以使用Apple Pay快捷交通卡添加苏州公共自行车功能吗?

不能。

使用Apple Pay快捷交通卡时,设备需要通电吗?

使用Apple Pay快捷交通卡刷卡上下车或刷卡进出车站时,建议确保手机电量充足。此外,在*兼容最新版本iOS 的iPhone 上,当您的iPhone 需要充电时,Rapid Transit 卡可以使用备用电源持续长达5 小时。当您的iPhone 需要充电时,您可以按侧面按钮检查快捷交通卡是否可用。频繁执行该操作可能会显着降低快捷交通卡的储备电量。如果您选择关闭iPhone,您将无法使用备用电源。

使用Apple Pay快捷交通卡是否需要网络环境支持?

使用Apple Pay快捷交通卡支付时,采用NFC近场支付方式,无需连接网络即可完成刷卡支付;但在开卡、充值、删除卡、将卡存入云端以及显示地铁交易站点名称时,都需要网络进行操作。

使用Apple Pay快捷交通卡有刷卡姿势要求吗?

NFC 感应区域位于iPhone 的顶部。为确保交易成功,刷卡时请将NFC感应区域尽量靠近地铁闸机读卡器或公交读卡器读取区域。

如果我的手机丢失,我可以挂失Apple Pay 快捷交通卡并获得退款吗?

Apple Pay 快捷交通卡与实体交通卡一样都是不记名卡。如果手机丢失,不支持挂失卡和电子钱包余额找回,请妥善保管设备。 “丢失模式”可在iCloud.com 上的“查找我的iPhone”中使用。如果丢失的设备已联网,开启“丢失模式”即可远程冻结设备内的交通卡;通过“移除所有卡”,将设备中的交通卡迁移至云端。

由于设备损坏,Apple Pay Express 交通卡无法使用。我该如何删除交通卡或申请退款?客户必须在Apple 零售店或Apple 授权服务提供商处维修设备。维修后,如果无法在设备或云端找回原始交通卡,客户可以拨打AppleCare热线400-666-8800咨询并提交退款申请(如果维修符合退款条件)。

Apple Pay 的最低硬件要求是什么?

iPhone:iPhone 6s、iPhone 6s Plus 或更高版本

Apple Watch:Apple Watch Series 1 或更高版本。

激活Apple Pay 快捷交通卡是否需要支付额外费用?

激活Apple Pay Express 交通卡无需支付额外费用。开通交通卡时需缴纳20元可退还服务费。卡实名认证完成后,您可以在30天后申请退还服务费。

开卡失败如何处理?

通常这种情况是由于用户网络连接不良造成的。加工方法:

检查扣款是否成功:先到银行或第三方支付APP确认钱是否已扣款。如果没有扣费,则说明之前的开卡失败并没有造成任何扣费,只需等到网络畅通后再重新开卡即可。

如果您在Apple Wallet 应用中打开卡:

进入钱包APP,选择苏州市民卡,1.确认是否有“待确认购买”,点击1.1“下一步”继续加卡流程,完成订单。 1.2 如果无法点击“下一步”,请联系客服寻求帮助或在苏州市民卡APP中提交客服查询订单。 2. 如果显示“已退款”,则订单金额已退至借记银行卡。由于各银行退款流程的差异,到账时间会略有不同。请参考最终付款时间。为准。如果您在苏州市民卡APP中开卡:找到正在开卡的临时页面,查看交易记录,选择对应卡下的交易记录。确认开卡记录状态:如果当前状态显示正在开卡,请耐心等待;若2小时内开卡失败,则按同样方式退还开卡金额;如果状态为退款失败,请选择反馈按钮并报告问题,客服将跟进并解决问题。

充值失败如何处理?

通常这种情况是由于用户网络连接不良造成的。加工方法:

检查扣款是否成功:先到银行或第三方支付APP确认钱是否已扣款。如果没有扣费,则说明之前的充值失败并没有导致扣费,等网络畅通的时候就可以充值了。

查看交易记录,选择对应卡下的交易记录,确认充值记录状态:若当前状态显示正在充值,请耐心等待;若2小时内充值失败,则按同样方式退还充值金额;如果状态为退款失败,请选择反馈按钮反馈问题,客服会跟进解决。

如何为Apple Pay快捷交通卡充值并获取发票?

客户可在智慧苏州APP中开具充值电子发票。 APP内开票路径:“便民服务”、“电子发票”,选择业务并输入卡号。卡号可在智慧苏州APP中的Apple Pay交通卡中找到。长按卡号直接复制。

如果使用Apple Pay 快捷交通卡刷卡失败,我该怎么办?

NFC 感应区域位于iPhone 的顶部。为确保交易成功,刷卡时请尽量将iPhone顶部(NFC感应区)靠近地铁读卡器或公交读卡器。使用手机的其他部分刷卡可能会导致交易无法正常完成。

新增互联互通最低余额为0元,地铁或公交交易一般为当地最低票价。如果卡内余额不足,顾客可在进站或上车前充值。具体卡内最低余额请咨询当地公共交通运营机构。

其他情况:当地地铁站站台工作人员将通过设备读取卡状态帮助顾客解决问题。

持续发生:请联系Apple 零售店或AppleCare 以解决设备硬件问题。

客户如何查看近期交易数据的相关记录?

客户可在钱包APP卡正面查看最新50笔交易记录,并可实时查看当天的记录。参赛作品数量有限制,但日期没有限制。

客户在使用Apple Pay快捷交通卡时遇到异常扣费该如何处理?智慧苏州iOS APP中的客户:找到对应的卡并点击该卡,选择“反馈”并提供钱包APP的交易记录截图。

退卡时需要支付额外的手续费吗?

不必要。 20元可退服务费及卡内余额均可全额退还。

为什么钱包APP里的卡突然全部消失了?

Apple Pay 卡与受密码保护的iCloud ID 帐户绑定。如果用户执行以下操作,设备上的所有卡都会自动从设备中移除并转移到iCloud:

?退出iCloud 帐户

?删除手机密码

?删除所有内容和设置