宠物在我们的日常生活中扮演着非常重要的角色。有些朋友还把宠物当作自己的亲人。陪我APP是专门为宠物主人打造的宠物社交平台。如果你想了解更多,可以快速升级。法友们快来围观吧!
1.如何在陪我APP中快速升级。讲解陪我APP快速升级的具体方法。首先,选择“创建”找到升级方法。
2.获得声望来升级你的等级。
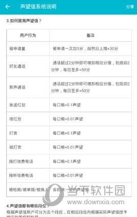
3. 以下是提高声誉的方法。
好了,以上就是小编给大家带来的陪伴我APP升级方法了。方法很简单,但是效果很好。最好,希望我的教程能够对您有所帮助。
宠物在我们的日常生活中扮演着非常重要的角色。有些朋友还把宠物当作自己的亲人。陪我APP是专门为宠物主人打造的宠物社交平台。如果你想了解更多,可以快速升级。法友们快来围观吧!
1.如何在陪我APP中快速升级。讲解陪我APP快速升级的具体方法。首先,选择“创建”找到升级方法。
2.获得声望来升级你的等级。
3. 以下是提高声誉的方法。
好了,以上就是小编给大家带来的陪伴我APP升级方法了。方法很简单,但是效果很好。最好,希望我的教程能够对您有所帮助。
下一篇最后一页