今天,我和一个Tik Tok的朋友去喝茶,聊了聊他最近的工作。发现生意挺好的。
先说他的战绩。在过去的两个月里,他带领150人去做Tik Tok项目。两个月,90以上的人每月可以实现1000元左右,30+的人每月可以实现1w左右,15+的人每月可以实现3w+,纯新手也可以。
这篇文章很长。请耐心观看。看完一定会有所收获。
接下来,用我让他回答的方式描述一下。
你是做什么的?
Tik Tok书单就是通过视频混音剪辑输出视频,发布到Tik Tok平台,通过带书实现。
领域方向比较有意思,是中医养生方向。
为什么能在短时间内实现?
从三个方面讲:
1。目前Tik Tok从青少年到中年人的用户很多,接近饱和。要做到用户量大,就需要开拓市场,而这个市场就是中老年用户。
2。现在中年人的消费观念和年轻人不太一样。以买书为例。我们买书的时候,经常要比价,甚至找二手书。
但它们是不同的。他们愿意买100到近1000不等的书。为什么,因为他们知道健康的重要性,一个健康的身体对一切都是必不可少的。
[br/]3。正常情况下,你要开店卖货,找货源,找买家,算账,发货。有很多问题一个人根本做不了。
但是Tik Tok带货,没有供货模式。我们只需要发一个视频,然后附上商品的链接。不需要考虑压库存的问题。
等赚到钱了,再考虑怎么放大。
这个项目我需要准备什么?
如果是业余爱好者,建议先准备三个全新的Tik Tok号码和一部手机(因为一部手机可以登录多个Tik Tok号码,互不影响。)
给你个提示。手机不要用二手苹果6,7。一些机器从一些不正规的工作室流出,影响运营。不懂鉴别的,请绕行。
然后就是时间成本。业余爱好者也需要每天留出2个小时来做这件事。建议设置一个闹钟,提醒自己做到这一点。
一切准备就绪。我们该如何开始?
Tik Tok带货是有前提的。你需要1000个粉丝才能开始带货。
怎么才能达到1000粉丝?
选题很重要。如果你略读一下最近爆的视频,很可能会生气。我们团队里有个刚起步的小白。前两天他发了一个爆500w的视频,直接播放。他涨了6w粉直接起飞了。当天,他就去取货了。
关于选题,搜索Tik Tok中医养生关键词,选出一周内点赞数最多的视频。
注意选择最新的。一年前再多的赞也不过时,也不再是爆款视频。
这就是我们常说的。
【/br/】题目解决了,视频怎么剪辑?
如果视频剪辑不到位,很容易被判违规。这时候不要慌,再改一次就好了。
换背景,换音乐,用同义词替换内容。这套操作基本没有问题。
尽量做大。Tik Tok有很强的原创功能。
如果遇到违规,没什么大不了的。不要胡说。
任何事情都会遇到问题。如果你试着去解决它们,它将不再是一个问题。回头看,这个问题也不过如此。
视频剪辑需要剪辑软件,手机版适合小白,电脑版适合老手,但是我推荐电脑版,因为用起来真的很舒服,批量剪辑一天就可以做一个月的视频。
如何混搭裁剪?
首先,找一张背景图片或者自己做一张,样式和下面的类似

然后,将画中画插入视频,注意画中画是动态的,长度在10s左右。
你可以在里面添加更多引导词,比如关注我了解更多信息。
目的是提高视频的原创性,更容易通过审核。
如何在picture中添加图片,如何添加标题,如何生成字幕...基本功能就不多说了。剪报里有免费公开课,自己学就好了。
如果你没有用过剪贴,建议你静下心来学一学。很简单。
我们团队有个小姐姐,刚开始连剪都不听,现在开始做的第二个月就突破了3w月收入大关。每个人都能做到,你也不会有问题。
混合后导出发布。
后来问了一些细节问题。
什么时候上传视频最合适?
根据几百个账号的实战经验,6-9点是高流量区,这个时间比较好。
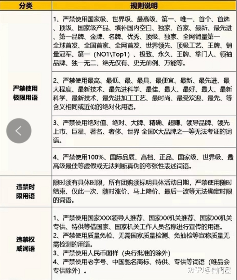
还有哪些情况会被认定违法?
非法词语。在您发送视频后,Tik Tok将识别视频是否包含违禁词语,如果是,将直接在0播放。所以你自己检查一下。
至于怎么查,参考下图。



重头戏来了。
开始带货要注意些什么?
1、带货视频和你带的货,相关性要很强。
简单来说,你视频说的是牛奶,然后购物车挂了个洗衣粉,那肯定影响销量,甚至可能没流量推送。
2、加分项-商品弹窗
刷抖音的时候,有没有看到过某些视频会自动有弹窗弹出来,带货的时候把弹窗设置上的话,可以增加商品曝光率和点击率,进而提高成交率。
3、加分项-合集功能
巧妙利用合集gon功能,将正常视频的流量导流到带货视频上。
因为带货视频的推荐方法和正常视频不同,带货视频是你的成交量多,才会给你流量。所以要有意识地去给带货视频导流。
4、头像,简介的设置
头像用和中医养生相关的就好,因为你现在是一名中医养生爱好者。
简介不需要太复杂,接地气一些,简单介绍下自己,然后关注你可以获得什么。
5、遇到违规怎么办?
上面有提到,一般遇到违规,那就是你没注意到一些违禁词,抖音是机器审核,才不给你留情面。
所以,这就是为什么我要你同时准备多个账号的原因。
因为刚开始做,不熟悉情况,可能就会碰上违规。
如果你只有一个号,会很气,很不爽。但如果你有多个号,那就无所谓了,一个号违规了,还有另外几个号嘛,这叫狡兔三窟。
这样最起码你的心态上会好很多,其实有不少人做抖音不是输在了技术上,而是输在了心态上!
所以,违规了怎么办?能解就解,抖音会告诉你怎么解除,一般新号违规一两次只是收到警告,没什么大事。当你违规三次,四次之后,才会限流。
6、同行是最好的老师,如何能经常刷到同行呢?
其实可以利用抖音本身的推荐机制,每天刷一个小时短视频,看到中医养生的,点赞加收藏,抖音就会认为你喜欢这类,就会给你多推荐。
不用多,刷一个礼拜,你几乎看到的都是中医养生领域的视频了。
7、评论区互动
这是个很简单的技巧,也很实用,能帮我们提高成单概率。
你不是有多个小号吗,拿这几个小号,在你发的视频下面发评论。
比如:这个书不错哦,在哪里可以买呢?然后作者回答:在橱窗可以购买。
8、如何解决实名数量的限制
这个被不少小伙伴问到,其实不难办,本质问题是怎么把多个账号的钱都收到自己的口袋里,而不是实名数量的问题。
收款账户很好解决,我们是用个体工商户认证抖音带货号,一个人可以办多个个体工商户,一个也就百来块钱,一个个体工商户可以认证两个抖音号,这样就解决了多个号的钱的流动问题。
重点来了。
开始拿货需要注意什么?
1。带货视频和你带的货应该有很强的相关性。
简单来说,你的视频是关于牛奶的,然后购物车上挂个洗衣粉,肯定会影响销量,甚至可能没有流量推送。
2。加分项——商品弹窗
你刷Tik Tok的时候,有没有看到过自动弹出的一些视频?如果带货时设置弹窗,可以增加商品的曝光率和点击率,进而提高成交率。
[br/]3。奖金收集功能
巧妙利用收集gon功能,将正常视频流量分流到带货视频。
因为带货视频的推荐方式和普通视频不一样,所以带货视频只有你交易多了才会给你流量。所以要有意识的用商品引导视频。
4。头像的设定和介绍
用中医养生相关的头像就好,因为你现在是中医养生爱好者。
介绍不需要太复杂,接地气,简单介绍一下自己,然后注意能得到什么。5 .
。遇到违章怎么办?
所以,这就是我要你同时准备多个账户的原因。
因为刚开始做,不熟悉情况,可能会遇到违规的情况。
如果你只有一个号码,你会很生气,很不开心。但是如果你有不止一个号码,那也没关系。一个号码是非法的,还有其他号码。这叫懦夫兔三窟。
最起码你的心态会好很多。事实上,很多人做Tik Tok不是因为技术,而是因为心态!
那么,违规了怎么办?如果你能解决它,Tik Tok会告诉你如何取消它。一般新号违规一两次只是收到警告。没什么严重的。当你违规三四次,你就会限制流量。
]6。同事是最好的老师。怎样才能经常刷同龄人?
其实你可以用Tik Tok自己的推荐机制,每天刷一个小时的短视频。当你看到中医养生的时候,你会喜欢上它,并把它添加到你的收藏中。Tik Tok会认为你喜欢它,会给你更多的推荐。
不需要太多。刷了一个星期,看到的几乎都是中医养生领域的视频。7 .
。评论区互动
这是一个很简单也很实用的技巧,可以帮助我们提高单身的概率。
你不是有好几个小号吗?拿着这些小号,在你发的视频底部贴评论。
比如这本书就不错。我能在哪里购买它?然后作者回答:可以在橱窗里买。
]8。如何解决实名数量的限制
这个问题很多朋友都问过,其实不难。本质问题是如何收到你口袋里多个账户的所有钱,而不是实名的数量。
收款账户很好解决。我们用个体工商户来认证Tik Tok的货号。一个人可以办多个个体工商户,一个人可以认证两个Tik Tok号,解决了多个号的钱的流动问题。
如何将这个项目长期进行下去?
我们知道一个项目有奖金是因为玩的人不多,竞争太多的时候奖金就会变少。
你的起点不重要,晚加入也没关系。重要的是,红利期过去后,你的玩法在不断创新,你还在做。
现在有些账号已经开始出现真人了,真人出镜不难,是初级假唱;中级抄下来爆款的文案自己看;进阶的是根据爆文原创的。
当然有一定的门槛,需要你的表现力和表演。
有收获记得喜欢收藏。更多创业干货,点击@ PianHouse查看。