
【文末附完整版信息获取方式】
今日分享:《Tik Tok店全流程运营攻略》
信息的完整版本在文章的结尾!
内容框架:
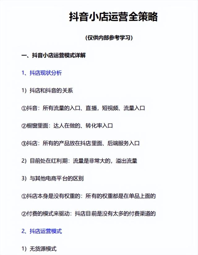
Tik Tok店运营模式详解
抖音现状分析抖音运营模式抖音流量分析抖店盈利模式如何正确开抖音店
摇店前期的基础准备工作
奶昔店产品选择的思路与技巧
产品规划及定位抖音推荐选品思路抖店同行选品思路店铺产品定价方式如何玩选定联盟
精选联盟基础设计精选联盟排名规则如何提升精选联盟排名达人积累及对接赶紧入池,猜猜你喜欢什么。
部分内容概述:










【本着互联网分享的精神分享,如有侵权,请联系删除】
完整版数据采集方法:
