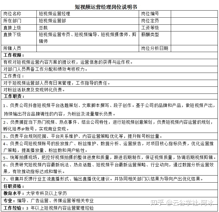
1.短视频运营经理岗位说明书 9158APP 2023-10-07 15:23:29 0 Tik Tok直播运营策划部薪酬绩效考核管理实施办法 添加个人魏:(两个188,一个278)接收电子档案。 一、抖音直播运营部门组织架构图(一)短视频运营引流阶段(二)Tik Tok电子商务直播运营阶段 一、各岗位职位描述(一、短视频运营经理职位描述1 .添加个人蔚:(两个188一个278)领取电子档下期分享:下期分享: 短视频运营专员岗位说明书 本文地址: 版权声明:本文内容由互联网用户自发贡献,该文观点仅代表作者本人。本站仅提供信息存储空间服务,不拥有所有权,不承担相关法律责任。如发现本站有涉嫌抄袭侵权/违法违规的内容, 请联系我们,一经查实,本站将立刻删除;如已特别标注为本站原创文章的,转载时请以链接形式注明文章出处,谢谢!