2022年9月,我们开始在Tik Tok做小店集群项目。从最初的非供应模式,逐渐过渡到现在的供应模式(供应模式不是说我们自己备货发货,而是我们有稳定的供应链资源和足够的利润空间)。
目前自营的抖音店铺有30多家,暂时不打算再增加新的店铺,因为还在做Tik Tok店铺的自播,精力有限。我很好的维护了现有的人才资源和供应链资源,近期抖音店铺的自然流量游戏也在同步进行,数据还是比较稳定的。

仅代表我个人收入
本文是我们一年来对抖音店铺运营的整个策略的总结,主要包括以下六个板块: 开通抖 音小店抖 音小店选品抖 音小店商品上架抖 音小店推广(流量来源)抖 音小店出单抖 音小店体验分维护
完整版的Tik Tok店运营攻略,我在下面的思维导图里也有整理,需要的童鞋可以直接免费分享到代码“思维导图”里。基本上,即使是新手,按照思维导图也能很快了解如何从0到1在Tik Tok经营一家小店。

点击下方小卡片,即刻领取全高清Tik Tok门店运营思维导图。
希望对你有用!
1.在Tik Tok开一家小店。
最新开幕
Tik Tok商场要求如下:

在Tik Tok开一家小店的具体流程如下:
第一步:登录账户。
使用电脑浏览器(建议使用谷歌浏览器)访问网站:摇一摇店-Tik Tok电子商务平台。
建议使用手机号接收验证码登录。
第2步:选择实体类型
目前,Tik Tok的小商店支持个体工商户和企业/公司。不支持单独输入。

如果你是Tik Tok的小店,没有货源,可以选择个体工商户,重量没有区别,省钱。
一旦选择了实体类型,就不能在认证后修改。请务必根据营业执照类型选择符合要求的实体类型。
Tik Tok店开业流程认证主体填写页面:

第三步:填写店铺信息。
Tik Tok的小店类型包括普通店、专营店、专卖店和旗舰店。区别只在于品牌资质的要求,没有其他功能上的区别。

如果是在Tik Tok小店玩,没有货源,建议直接选择普通店。
第四步:提交以供审查。
平台1 ~ 3个工作日审核完毕;
短信通知:信息审核期间预计1-3个工作日出结果。请耐心等待。

审核通过后,直接进入账户验证界面,支持实名认证和支付验证两种验证方式。
实名认证或支付认证。
实名认证:仅支持私人银行卡号(即运营商银行卡号)+银行预留手机号+验证码。

支付验证:非内地身份证的个体工商户&;企业必须提供企业银行卡号。

第五步:支付定金(完成Tik Tok店的入驻)。
跳转到“资产-保证金”页面,点击【充值】,根据“应付金额”输入充值金额;

在Tik Tok,每个类别的小店的保证金是不同的。大部分品类的保证金在2000 ~ 5000元。比如Tik Tok无货小店最常见的经营范围是服装鞋包、家居百货,2000 ~ 5000元。最新的Tik Tok商场押金标准可参考此链接查看:
第六步:完善其他小店的基础设置。
比如支付方式设置(支持支付宝和微信),在资质中心添加店铺类别和运费模板设置。
一般来说,一些偏远地区,比如新疆、西藏,不支持包邮,所以要提前在运费模板中设置。
2.Tik Tok商场精选
做电商的都知道,7分靠选品,3分靠运营。
Tik Tok的小店能不能爆单,就看质量了。
如何选择产品?
第一步:确定类别
如果你是一个有货源的商家,比如你自己有一个淘宝店或者多多店,你进入Tik Tok电商,你最好选择这个品类赛道。
因为各大电商平台的店铺运营思路都差不多,所以选择熟悉的品类,你会更有信心,下手更快。
如果你是一个没有货源的个人或者商家,想做一个没有货源的店(品多多或者1688作为货源),家居百货是你购物的首选。
在Tik Tok做无货源小店(以拼多多或1688为货源的店)的,几乎都属于家居百货的范畴。
不过美女美食书籍不建议不带货玩,理由如下:

第二步:跟着产品走。
什么是爆炸性的,就像什么;以下产品有四个主要渠道:
蝉妈妈/飞瓜抖 音小店数据榜单:在榜单上选品的话,最好不要选择排名前50~100的,选择100~200名之后的,爆单 的概率更大;同行TOP店铺:怎么看是不是同行店铺?一个店铺有几百款商品,有几十~几百个达人关联直播带货。同品类大主播直播间/商品橱窗:一般头部达人基本就代表了这个垂直类目的商品热度和趋势。头部达人直播间在推的产品代表着当下该类目下面主流热销产品。季节款热销品:比如夏天的驱蚊产品、水杯、防晒用品;冬天的保温杯、保暖产品之类的;另外,在选择产品的时候,最好把引流钱+盈利钱放在货架上。
引流:9.9元,19.9元以内的超高性价比商品,用来撬动优质人群带货引流直播间;
利润:提高店铺GMV,生产利润;
3.Tik Tok商店的产品被摆上货架。
需要催收软件才能把货上架,建议用巧手,虎虎移动或者切装助手。具体你可以在Tik Tok商店后台服务市场选择,费用不贵,功能差不多,而且操作步骤很简单。如果不清楚,可以直接问软件客服。

但是,有几个注意事项要提醒你: 产品价格设置:
排水基金批发价*2(或*1.5)
批发价利润*2+2(或+4或+6)
产品没有流量,和定价有很大关系;别人找到了,价格太高也不想点进去。
产品佣金设置:引流1%~20%佣金(对于引流,人们更关注价格,佣金可以控制在1% ~ 10%;),利润提成30%-35%,少数可以强制拉50%。
达人最关心的是产品的转化率,而不仅仅是价格和佣金。
高颜值、新奇特产品更适合在抖 音推广;客单价50元以下更容易转化;大品牌不要去碰,不要上架,比如南极人、双枪等等;如果是做抖 音小店无货源,在代拍的时候,选择一件代发的商家尽量选择广州、浙江地区发货;源头厂家多,发货快;发货时间选择48小时内发货,包邮的商品。选择在拼多多、阿里巴巴排名靠前、销量靠前(几千~几十万销量)的产品,然后再根据销量综合考量产品的价格,选择价格较低的那个产品。主图干净、漂亮(跟品的时候替换商品标题和主图),主图、详情图都不要出现特价、买一送一、秒杀等促销字样;皮毛、皮草、抖 音/小红 书(或其他平台名称)不能出现在标题和详情里;万能、神器、胶水、强力、超强、高级、下水道疏通、陶瓷、茶道、神奇等关键词,不要出现在详情页和标题里面;对低质同款商品的认定包括但不限于商品信息、商品详情宣传页、商品属性、主图相同或近似的商品。上同款爆品的时候,需要选择和同行爆款商品不一样的封面和详情图片,避免受波及商品封禁。
商品主图和商品详情页不要出现前后对比效果图和说明,使用前、使用后图片要删掉;商品库存设置:如果是阶梯发货,现货库存一定要设置成0;阶梯发货库存可以设置成500/1000/10000....在设置阶梯发货模式时,一定要把现货库存设置成0,否则就算你选择的是阶梯发货模式,但是商品库存现货模式里面还是有库存,系统会默认该部分的现货库存是48小时内现货发货。

4.抖音小店推广
产品主图和产品详情页不应出现前后对比效果图和说明,使用前后图片应删除;商品库存设置:如果是阶梯发货,现货库存必须设置为0;阶梯交货库存可以设置为500/1000/10000...设置阶梯发货模式时,现货库存必须设置为0,否则即使选择阶梯发货模式,商品库存现货模式下仍有库存,系统会默认该部分现货库存在48小时内发货。
4。推广Tik Tok的小商店
也就是你最关心的Tik Tok小店的流量来源。
目前Tik Tok小店的流量来源主要有两个:
直播间/短视频自然流量:自然搜索流量+猜你喜欢推荐流量直播间/短视频很好理解。可以自己带货,也可以联系别人带。
如果你是Tik Tok一个没有货源的小店(以拼多多或者1688为货源的店),你不用播,不用发视频,不用做账,你只需要拿到人才可以爆单。
店铺流量来自达人直播间。带货人群质量越高(直播间转化率越高),Tik Tok小店流量越精准,商品转化率越高。
找人才的渠道主要是蝉妈、抖老板、直播间。
目前白英后台人才广场的海量数据越来越精细化,直接邀请Tik Tok带货主播寻求合作非常方便。

您可以根据店铺的商品选择,直接选择和筛选合适的带货Tik Tok主播,发送邀请或在线交流,如下图:

发送邀请的合作流程如下:
【/br/】发出邀请后,如果达人认为合适,会收到“达人同意配合邀请”,可以直接交换联系方式,进行深入合作交流。
【/br/】另一种方法是在Tik Tok在线直接与带货主播沟通,发送合作申请:

目前我们也有针对这种在线交流方式的小工具,可以批量向人发送邀请申请。看看下面的图片你就明白了:

批量邀约达人小工具

批量邀约达人工具
需要的童鞋可以按照“达人工具”了解详细操作流程。
批量邀请童鞋
请跟随“天赋工具”了解详细操作流程。
如果需要批量邀请人才工具或者想了解Tik Tok其他小店的经营情况,可以直接点击下面的小卡片直接咨询。
自然流是最近比较流行的游戏。我也在这篇文章中写过关于自然流的来源和运作。有兴趣的可以去看看:
5.Tik Tok商店开出一张账单。
店铺有了订单之后,接下来就是发货,售前售后处理。
如果是店内自播,有自己的货源,定期批量发货就够了。
如果是Tik Tok无货源的小店(以1688/拼多多为货源的店铺型号),如果订单少,可以用软件逐个拍照,直接到家里拍照,软件会自动同步用户信息和物流信息;Tik Tok的小店后台服务市场也有很多刷单软件,为了避免广告嫌疑不会做具体推荐,可以选择其中一款。

如果订单多,要主动联系厂家指导批量发货。
寻找供应链的方式和渠道是另一篇长文,下次再分享。
6.Tik Tok商店体验维护
最后,关注Tik Tok店的体验点。因为这种体验是影响人才合作意愿和Tik Tok小店自然流动的核心因素。
店铺体验分太低(3.2分以下),将被清退。所以一定要注意经验点的维护。
Tik Tok店体验功能:
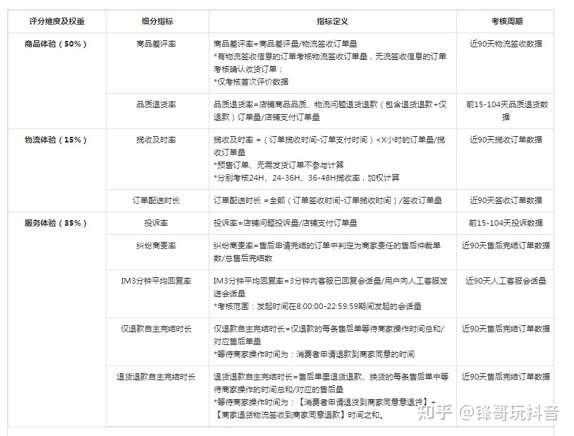
流量倾斜:体验分越高,流量加权越大; 活动提报:商家体验分达到某一门槛时,可报名参加平台特定营销活动;精选联盟门槛:商家体验分≥4.0方可准入精选联盟,详见《精选联盟平台管理规则》;终止合作:商家体验分<3.2,平台有权与商家该店铺终止合作。体验分为5分,最低3分,由最近90天的商品体验、物流服务、服务态度三个评分维度加权计算得出。具体指标考核周期见下表。具体计算方法如下:
目前Tik Tok店铺体验评分最新标准为(2022年6月23日更新):

关于体验的最新新规有很多变化,评价和售后原因不能更改。我也写过相应解决方案的相关文章:
以上是我在Tik Tok店运营近一年来做的一些实际细节的总结。当然,可能还有一些Tik Tok店的经营细节没有写出来。如果还有一些不清楚的细节,请留言沟通。